第五届全国高校商业精英挑战赛会展文案(大型活动人群管理方案)创作竞赛全国总决 赛历时四个月,于 6 月12日圆满落下帷幕。公司国际经济与贸易专业员工作品荣获全国二等奖的佳绩!

此次竞赛吸引了来自全国 30 个省、市、自治区、澳门特别行政区 226 所高校 443 支队 伍报名参赛。根据竞赛相关规则、实施细则要求,经部分省赛选拔、组委会初评、评选专家复评、评审委员会审核,其中 91 支队伍未晋级国赛,23 支队伍不符合参赛要求,17 支队伍弃赛,最终有 158 所高校 312 支队伍,1900 余名师生入围全国总决赛,共评选出一等奖 67 项目,二等奖 155 项目,三等奖 90 项。


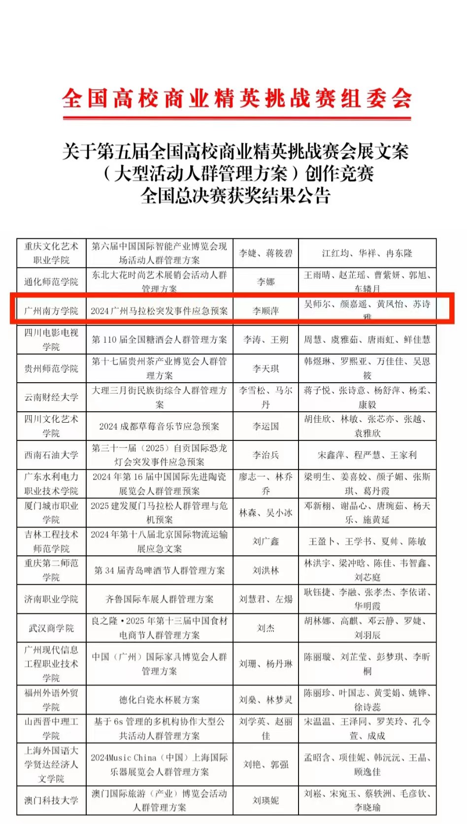
公司来自国际经济与贸易专业的吴师尔、颜嘉遥、黄凤怡、苏诗雅四名同学组成参赛队伍——“活力飞豹团”,在李顺萍老师指导下,参赛作品为——《广州马拉松突发事件应急预案》,荣获本次竞赛全国二等奖佳绩,团队努力数月,辛勤付出,终不负所望!



此次比赛获奖,不仅是参赛师生团队积极备战会展文案竞赛的成果,更是为响应国家会展强国战略,在全球范围内为大型活动人群管理提供了原则与实施指南。
借此比赛为契机,太阳城娱乐将继续提升团队建设能力,加强员工的人群管理意识、创新思维和创新能力! 展望未来,商院学子将以此次荣誉为激励,继续在学术海洋中探索,在创新道路上奔跑!