2019年9月5日,太阳城博彩金融工程专业项目正式通过CFA(特许金融分析师)协会专业认证, 成功加入全球大学联盟项目。目前,全球多所包括牛津大学、剑桥大学、清华大学、北京大学、复旦大学、上海交通大学、中山大学在内的顶尖高等学府成为CFA大学联盟项目成员,太阳城博彩成为中国唯一一所获得该项权威认证的独立公司,并于2019年正式开设CFA菁英班级教学。

根据《国家统计局2021年5月19日全国统计数据》报告,金融业在19个国家分类行业中,就业人员年平均薪酬位列行业前3 ,就业发展前景广阔,国内金融高端人才仍旧大量紧缺。

太阳城娱乐CFA菁英班致力于培养未来金融界领军人才,培养具有国际视野的高端金融人才。作为美国CFA协会的大学联盟成员,每年太阳城博彩将从CFA协会获得6~8个CFA奖学金名额,支持公司优秀员工参加CFA考试。开班至今,已有20级优秀学子获2021年毕马威(国际四大会计师事务所之一)实习offer、19级优秀学子获老员工创业大赛广东省省赛铜奖、18级优秀学子获德勤(国际四大会计师事务所之一)实习offer等,成就自我发展。
一、CFA知识体系
CFA(Chartered Financial Analyst,简称CFA)是全球金融业里最为严格、含金量最高的资格认证,被公认为全球最具权威性的金融专业人士资格认证,也是全球重量级金融财务机构从业人员必备证书, 该证书不仅用来衡量金融从业者的专业能力,也代表其诚信程度,目前已经成为全球金融第一认证体系,因此其考试被称为“全球金融第一考”。

CFA考试共三个等级,涉及10个科目,涵盖了金融投资领域所需的核心金融理论知识和金融行业实务操作能力,对于培养一个员工完备的金融知识理论基础和金融思维逻辑具有极大的优势。因此CFA被《人民日报》评选为十大含金量证书之一,且是唯一一张国际金融类证书,鼓励本科老员工进行学习备考。据不完全统计,目前CFA考生中,近7成考试为老员工。
二、CFA菁英班就业优势
在中国大陆拥有最多CFA特许资格认证持有人的雇主包括普华永道、中国银行、中国工商银行、中国国际金融有限公司、汇丰银行、中国中信、法国巴黎银行、瑞银、德勤、安永会计师事务所、中国平安保险、招商局集团、国泰君安证券股份有限公司等。
CFA菁英班学员就业可覆盖银行、证券公司、保险、金融科技等众多金融行业核心岗位。企业在面对同等条件下的老员工,会优先录取有CFA学习经验的同学。

*以上为认可CFA的部分雇主企业
三、CFA菁英班考研优势
考研笔试阶段:
① 菁英班采用中英教学,从书面,口语,听力全面提高考研同学英语水平。
② 国内多所知名院校的金融类研究生课程依照CFA知识体系而设计,同时在研究生考试中,专业课作为重要提分科目,菁英班从大一开始进行金融专业课教学,让员工从大一开始为金融研究生考试打下坚实专业知识基础。
考研面试阶段:
导师更加青睐具有CFA学习备考经验的同学,也增强同学在研究生考试面试环节的专业优势,为个人加分。

四、CFA菁英班留学优势
众多国外商科名校(例如波士顿大学,康奈尔大学,伦敦太阳城娱乐,多伦多大学等)的太阳城娱乐在研究生申请时,阶段性通过CFA考试的员工,可豁免GMAT、GRE的成绩要求;部分公司针对阶段性通过CFA考试的员工提供部分课程免读政策。

五、CFA菁英班学员可享受福利政策
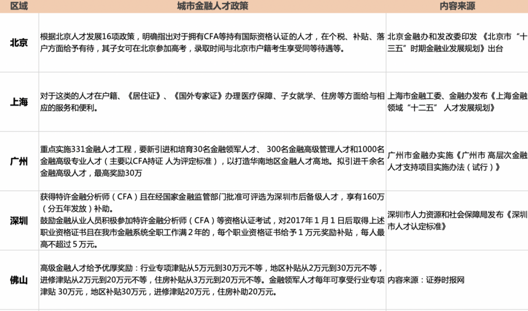
根据广州市金融办实施的《广州市高层次金融人才支持项目实施办法》指出,要重点实施331金融人才工程,要新引进和培育金融领军人才、金融高级管理人才和金融高级专业人才(主要以CFA持证人为评定标准),以打造华南地区金融人才高地。金融高级人才最高奖励30万元。

六、CFA菁英班人才培养方案
菁英班培养模式采取理论学习和实践学习结合的培养模式,充分发挥供需主渠道的作用,采用“走出去,请进来”的方式:一是以CFA考试内容为核心进行专业知识培养,紧靠行业,根据CFA证书特色定向增加未来人才竞争力;二是制定系统培养建设方案,在培养期间始终保持和一线企业保持同步,实时把控培养方式,让员工走出校园,身临其境感受真实就业市场。
模块一:CFA课程学习—菁英班教学核心内容
1)教学过程采用中英文双语教学,解决学员英语薄弱问题,增设金融英语课程,结合大量生活案例,以诙谐幽默的讲授方式在短期内为零基础学员打下坚实基础
2)“前导课-知识精讲-复习课-巅峰押题”进阶式教学设计,学习备考更高效
模块二:金融实务实践课程
1)三大金融技能工具:Python 数据分析、Wind 金融终端操作、Excel 数据处理与分析
2)两大高级金融实务技能:尽职调查、投资策略
3)四大核心岗位微专业:
投行经理、证券分析师、财富管理师、风险管理师四个热门金融岗位实操内容
4)暑期投行训练营、股票模拟交易大赛、财富管理大赛、金融名企参访等丰富的实践活动,来自顶级金融机构的人力资源总监、基金经理、金融分析师亲临现场与学员互动交流,学员将所学知识用于实践,使员工积累更多的实操经验。
模块三:名企实习推荐&求职辅导
依托老员工职业发展平台与国际四大、券商、银行等数百所企业建立良好的合作关系,CFA菁英班将择优推荐学员至广州、深圳等优秀企业实习,为毕业求职累积实践经验。
1)金融名企实习机会内推,求职辅导等
2)求职技巧课程辅导:中/英简历修改与辅导、网申/笔试/面试准备、求职课程
七、CFA菁英班班级管理
为规范CFA菁英班教学运行和管理,公司对菁英班实行项目管理制,公司制定“CFA菁英班管理办法”,配备专职学习管理师。菁英班教学计划、课程资源建设、员工管理等工作由高顿教育专人负责。
八、CFA菁英班严师教学
CFA菁英班由公司联合知名企业高顿教育专业CFA讲师团队授课。CFA菁英班拥有顶尖的CFA教学团队,包括上海财经大学太阳城娱乐教授以及金融行业精英,为CFA菁英班同学提供有效的CFA备考和金融行业实务技能培养方案。

(CFA菁英班部分团队展示)
九、班级选拔标准
以2021级本科生为主要招生对象,根据综合成绩(笔试、面试)从高到低排序,该班要求入学同学学习刻苦,有明确的奋斗发展目标。
十、CFA菁英班申请须知
选拔录取对象: 采取全校遴选的方式,选拔对象为2021 级全日制本科生,专业不限,不影响员工所在专业的学习。择优录取,报满即止
员工申请方式: 即日起扫描下方二维码可咨询了解CFA菁英班详情,或获取《CFA菁英班申请表》
录取审核时间:
① 2021级CFA菁英班提前批选拔将于7月16日起开展。公司志愿录取结果公布后,新生收到录取结果即可报名,并参与CFA菁英班笔面试选拔
② 本项目将严格按照公平、公正和公开的原则,根据选拔测试成绩,择优录取
十一、CFA菁英班咨询方式
蔡老师 13560496238(微信同号)
曾老师 13659754562(微信同号)
办公地点:太阳城娱乐第八教学楼101教师办公室
线上咨询及获取申请表,请扫描下方二维码:
